学校首页
OA协同
网站首页
学院概况
学院简介
现任领导
机构设置
场馆设施
师资队伍
教授博士
教师队伍
党群工作
组织建设
党员发展
教育管理
工会工作
共青团工作
关工委工作
教学科研
教务信息
学术活动
实验室
科研成果
学科专业
学科建设
专业介绍
学生工作
学生活动
管理制度
健康教育
学生资助
招生就业
专业介绍
往年数据录取
就业信息
就业指导
学生考研
校友风采
评估专题
师范专业认证
本科审核评估
资料下载
资料下载
资料下载
网站首页
>
资料下载
> 正文
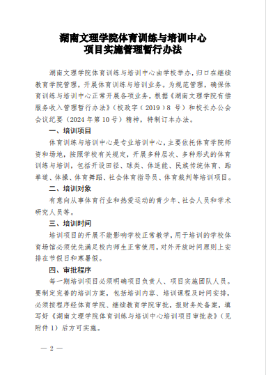
关于印发《湖南文理学院体育训练与培训中心项目实施管理暂行办法》的通知
【栏目名称】:资料下载 【时间】:2025-01-01 【作者】:
(一审 李鑫阳 二审 胡龙 三审 杨锋)
上一篇:
湖南文理学院体育学院体育训练与培训中 心项目实施管理暂行办法
下一篇:
湖南文理学院体育学院体育训练与培训中 心项目实施管理暂行办法